天橋國稅局服務承諾項目及時限
2011-04-23 17:43:00 來源:大眾網


楊凱

更多新聞
- 天橋國稅局啟動第20個稅收宣傳月活動
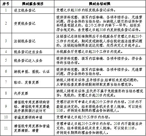
- 天橋國稅局服務承諾項目及時限
- 關于明確2011年2月申報納稅期限問題的通知
- 天橋國地稅為稅宣活動增添精彩“一筆”
- 微笑服務開帷幕
相關閱讀
您對其他相關新聞感興趣,請在這里搜索
自定义搜索
大眾網版權與免責聲明
1、大眾網所有內容的版權均屬于作者或頁面內聲明的版權人。未經大眾網的書面許可,任何其他個人或組織均不得以任何形式將大眾網的各項資源轉載、復制、編輯或發布使用于其他任何場合;不得把其中任何形式的資訊散發給其他方,不可把這些信息在其他的服務器或文檔中作鏡像復制或保存;不得修改或再使用大眾網的任何資源。若有意轉載本站信息資料,必需取得大眾網書面授權。
2、已經本網授權使用作品的,應在授權范圍內使用,并注明“來源:大眾網”。違反上述聲明者,本網將追究其相關法律責任。
3、凡本網注明“來源:XXX(非大眾網)”的作品,均轉載自其它媒體,轉載目的在于傳遞更多信息,并不代表本網贊同其觀點和對其真實性負責。本網轉載其他媒體之稿件,意在為公眾提供免費服務。如稿件版權單位或個人不想在本網發布,可與本網聯系,本網視情況可立即將其撤除。
4、如因作品內容、版權和其它問題需要同本網聯系的,請30日內進行。




